资讯中心
首页
纱线
坯布
面料
家纺
服装
原料
纺机
库存
办公室
资讯
展会
商铺
商友
纺坛
洽谈
我要找信息
智能模糊搜索
仅搜索标题
热门关键字:
纺织动态
外贸信息
企业动态
政策法规
成功案例
纺织科技
纺织标准
统计资料
行业分析
综合信息
论文资料
纺织学校
棉花信息
化纤信息
各地市场
行情图表
外汇牌价
热点聚焦
推荐文章
锦桥纺织网—资讯频道
>
棉花信息
>
棉花动态
>正文
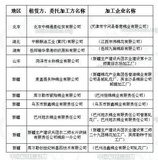
2011年度临时收储已审核租赁、委托加工交易商名单(第二十批)
2011年度临时收储第二十批已审核租赁、委托加工交易商来自全国5个主产区。
详细名单如下:
转载本网专稿请注明:"本文转自锦桥纺织网"
<<
新疆:棉花收购临近后期 销售困难未见好转
德州:籽棉采摘接近尾声 棉企收购进度缓慢
>>
查看所有评论
昵称
评论内容
相关文章
新疆:棉花收购临近后期 销售困难
埃及棉花协会称本季棉花出口销售
巴基斯坦本财年棉花产量预计比目
盛泽嘉兴锦纶丝行情(10.27)
日本40家企业积极支持受灾农户种
江苏地区涤纶长丝行情(10.28)
德州:籽棉采摘接近尾声 棉企收购
产品延续弱势 棉籽稳中有跌
10月28日收储库点及数量
福建地区涤纶长丝行情(10.28)
热门文章
棉纺协会:尽快抛售国储棉
魏桥纺织是本次抛储的最大赢家
青岛一保税库棉花失火损失约3亿元
印度棉花出口登记爆棚 申请工作已
棉价半月急跌23.6% 纱厂囤货苦日
新疆棉花“秋后算账”
棉花价格走高,纺织企业咋办?
发改委通知有关部门抛售储备棉
CCTV:棉价两月涨4成冲破历史新高
荆州:棉花、棉纱报价下跌 市场略
友情链接
锦桥纺织网
中国纺机网
中国纺织人才网
服饰资源网
中国棉花信息网
绍兴纺织网
中国商业网
中国纺织品进出口商会
山东纺织网
江苏盛泽纺织培训中心
青岛面辅料展
ENGLISH
|
网站简介
|
网站帮助
|
联系我们
|
用户建议
|
友情连接
|
加入收藏
|
诚征英才
|
Copyright © 2011 Sinotex.cn All Rights Reserved 版权所有·锦桥纺织网
服务热线: 0532-66886655
销售热线: 0532-66886532 传真:0532-66886657
在线留言
增值电信业务经营许可证:鲁B2-20071008号
广告经营许可证号:3700005000240
鲁ICP证第020034号 青岛网监备案号:37020020051866
编辑
Kuangjie
发布时间
2011-10-28